生成式人工智能和量化研究模型代表了科学研究中两种不同的技术范式,它们在协助研究者进行科学探索方面发挥着各自独特的作用。生成式人工智能凭借其对研究者意图的深度理解和全局思维能力,已经从单纯的工具转变为研究过程中的智能参与者;而量化模型研究则通过精确的数学方法和算法提供了解决特定问题的专业工具,前者通过智能体能够调用后者,而相反则不行。本文将深入探讨两者在科学研究中的不同角色、特点与应用,特别关注生成式人工智能如何通过智能体技术成为研究主体的有机组成部分。
一、生成式人工智能:研究过程的专家助手
生成式人工智能作为一种能够理解和生成人类语言、图像和其他内容形式的技术,在科学研究中的角色已经远远超越了传统工具的定位。它能够全面把握研究者的意图,深度参与研究设计的完整过程,并提供持续的评估和反馈。
1.意图感知与理解能力
生成式人工智能最显著的特点是其能够深入理解研究者的意图和目标。从搜索结果中可以看到,如DeepSeek这样的大语言模型在处理人文学科问题时,能够”深入到所需的语境中去”,而不仅仅是提供浅层的回应。这种深度理解能力使得生成式AI能够把握研究者的核心关切,理解研究问题的本质和背景,从而提供更有针对性的支持。
这种意图理解能力特别体现在其能够处理模糊、开放性的问题上。与传统的量化工具只能在明确定义的参数空间内工作不同,生成式AI能够理解并澄清研究者可能尚未完全明确的问题,帮助研究者逐步聚焦和精确化其研究方向。正如搜索结果中提到的”基于文献阅读逐步聚焦的科研选题”和”从观察现象到研究课题的科研选题”,生成式AI能够在研究的起始阶段就提供关键指导。
2.参与研究设计的完整过程
生成式人工智能不仅限于回答具体问题,还能参与研究的整个生命周期。从最初的文献调研、选题确定,到研究方法设计、数据分析,再到最终的结果呈现和论文撰写,生成式AI都能提供全方位的支持。
在文献研究方面,生成式AI能够帮助研究者进行”研究现状调研与分析报告撰写”,快速总结大量文献中的关键信息和研究进展。在研究设计方面,它能够提出多种可能的研究方案,帮助研究者评估不同方案的优劣。在数据分析阶段,它能够辅助”科研数据统计、分析与绘图”,提供对数据的多维度解读。
这种全过程参与的能力使生成式AI成为了研究者的真正伙伴,而不仅仅是某一阶段的辅助工具。它能够在研究的不同阶段提供连贯一致的支持,确保研究的整体质量和一致性。
3.持续评估与反馈机制
生成式人工智能的另一个重要特点是其能够对研究过程进行持续评估和反馈。它不仅能够执行研究者指定的任务,还能够评估这些任务的执行结果是否符合研究者的预期,并提供改进建议。
这种评估能力特别体现在其对研究设计合理性、数据分析准确性以及结论可靠性的判断上。例如,在产品设计领域,生成式AI能够”通过风格迁移实时比较,帮助产品设计师优化和调整设计参数,生成虚拟原型并辅助产品设计师作出设计决策”5。这种实时反馈机制使研究过程更加高效和精确。
生成式AI还能够基于其对该领域知识的全面掌握,指出研究中可能存在的盲点或问题,提供研究者可能未曾考虑到的视角和见解。这种”第三方视角”的反馈对于提高研究质量具有重要价值。
4.智能体技术:模拟人类助手的高级形态
随着技术的发展,特别是智能体(Agent)技术的应用,生成式AI已经能够更好地模拟人类助手的角色,提供多方面的高级支持。智能体是”人们基于大模型试图对人类解决问题行为模仿的一种尝试,实际是一种通用问题的解决器,由一颗大脑(LLM)来进行自主支配运行,具备规划思考能力、记忆能力、使用工具函数能力,能自主完成给定任务的计算机程序”9。
这种智能体技术使生成式AI能够进一步提升其作为研究参与者的能力。如上海海事大学自研的”海事超级智能体”,能够”自主进行判断、决策,分解子任务,并自行与业务系统、专业知识库、海事垂直大模型及互联网进行交互分析”9,这种自主性和主动性使其更接近于一个真正的研究助手。
通过智能体技术,生成式AI不再是被动地等待指令,而是能够主动提出问题、寻找资源、分析数据,甚至在必要时调用其他工具和系统来完成复杂任务。这种主动性和自主性使生成式AI成为研究主体的一部分,而不仅仅是外部工具。
二、量化模型研究:提供局部精确解决方案
与生成式人工智能相比,量化模型研究更加关注在特定问题域内提供精确、可靠的解决方案。它通过数学建模、算法优化和数据分析等方法,对特定问题进行深入研究。
1.局部与微观的研究方法
量化模型研究通常专注于特定问题的局部和微观层面。例如,搜索结果中提到的”局部敏感度分析”是”一类分析方法的统称,包括一系列分析技术,这些技术的共同特点是关注输入变量或参数在某一特定点的微小变化对模型输出的影响”7。这种方法强调的是对特定参数和变量的精确控制和分析,关注的是局部的、具体的影响关系。
这种局部和微观的关注使量化模型研究在特定问题上能够提供深入而精确的解决方案,但也限制了其在广泛的、跨领域的问题上的应用能力。它更适合于那些已经有明确定义和边界的问题,而不是开放性、探索性的研究问题。
2.精确的数学方法与算法
量化模型研究的核心是精确的数学方法和算法。例如,搜索结果中提到的”模拟退火算法”是一种”局部搜索算法”,它”从状态空间中随机抽取的可行点开始搜索”,然后”通过探索当前解的邻域,连续应用生成机制,以便找到更好的解”3。这种算法提供了解决特定优化问题的精确方法。
量化模型研究的另一个重要特点是其对数据的精确处理能力。例如,”向量量化”技术能够”保留语义相似性”的同时”显著降低内存和存储成本”4。这种技术通过精确的数学变换,实现了数据的高效处理和利用。
这些精确的数学方法和算法使量化模型研究在特定领域内能够提供高度可靠和可验证的结果,但也使其更依赖于已有的理论框架和方法论。
3.工具导向而非全面的助手
与生成式人工智能不同,量化模型研究更像是一种工具而非研究参与者。它提供了解决特定问题的方法和途径,但不能理解研究者的整体意图或提供跨领域的综合支持。
量化模型通常需要研究者明确定义问题、设置参数、选择方法,然后才能开始工作。它不能主动提出问题或建议,也不能评估结果是否符合研究者的整体目标。这种”被动工具”的角色限制了其在研究过程中的参与深度。
然而,正是这种工具性质使量化模型在特定问题上能够提供高度专业和精确的解决方案。它不会被研究者的主观意图或预期影响,而是严格按照数学和算法的原则提供客观结果。
三、两种方法在仿真与模型推演中的应用
生成式人工智能和量化模型研究在仿真模拟和模型推演方面都有各自的优势和应用场景。两者都能够通过某种方式对现实世界进行抽象和模拟,但其关注点和方法有所不同。
生成式AI在仿真模拟方面的优势在于其能够模拟复杂、多变的场景和系统,特别是那些涉及人类行为和社会互动的场景。例如,它可以模拟不同政策对社会的影响,或者不同研究方法可能产生的结果。其仿真不仅包括定量的结果,还包括定性的分析和解释。
量化模型在仿真模拟方面则更关注精确的数值结果和参数关系。它通过明确的数学模型和算法,对特定场景进行精确模拟。例如,敏感度分析可以精确评估”模型输入参数的变化如何影响模型的输出或结果”7,从而帮助研究者理解参数之间的关系和影响。
两种方法在模型推演方面也各有所长。生成式AI能够基于其对领域知识的广泛理解,提出可能的发展路径和结果,甚至能够探索一些创新性的、未被验证的想法。量化模型则基于严格的数学关系和历史数据,提供更确定性的预测和推演,特别适合于那些有明确数学关系的系统。
四、智能体技术对生成式AI的赋能
智能体技术的发展极大地提升了生成式AI作为研究参与者的能力。通过智能体技术,生成式AI不再是被动地等待指令,而是能够主动规划、判断、决策,甚至与其他系统和工具协作,完成复杂的研究任务。
从搜索结果中可以看到,智能体技术已经在教育和科研领域有了具体应用。例如,上海海事大学的”海事超级智能体”能够在”助学、助教、助管、助研和助国际交流等方面发挥着重要作用”。它不仅能够完成具体任务,还能够”自主进行判断、决策,分解子任务”,表现出一定的自主性和主动性。
这种智能体技术使生成式AI更接近于一个真正的研究助手,能够理解研究者的整体目标,主动寻找资源和方法,并在必要时提供建议和反馈。它成为了研究主体的一部分,而不仅仅是外部工具。
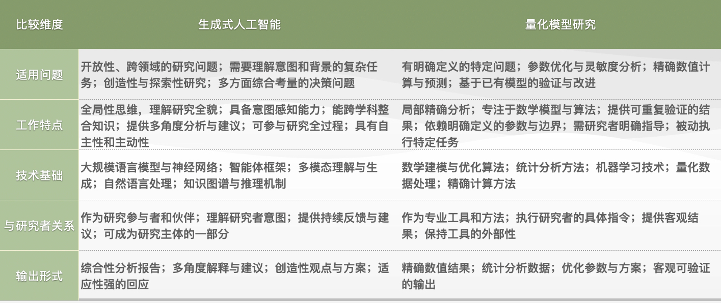
1.生成式人工智能与量化模型研究的对比

2.两种方法的相同点与不同点
相同点
- 两种方法都能够辅助科学研究并提高研究效率。正如搜索结果中提到的,AI技术对于科研工作的支持包括”数据统计、分析与绘图”,”研究现状调研与分析报告撰写”,以及”基金项目申请书各部分内容辅助撰写”8。无论是生成式AI还是量化模型,都能在这些方面提供一定的支持。
- 两者也都能进行一定程度的仿真模拟和模型推演。生成式AI可以通过其对领域知识的理解,模拟不同情境下的可能结果;量化模型则通过精确的数学关系,预测特定参数变化的影响。例如,敏感度分析可以”研究模型输入参数的变化如何影响模型的输出或结果”。
- 两种方法都在不断发展和完善。生成式AI通过智能体技术提升其自主性和主动性;量化模型通过新的算法和技术提高其精确性和效率。例如,”向量量化”技术能够”显著降低内存和存储成本,而不会影响重要细节”,这种技术的发展使得量化模型能够处理更大规模的数据。
不同点
- 生成式AI是一种能够理解意图、参与全过程、提供综合支持的智能参与者;而量化模型则是一种专注于特定问题、提供精确解决方案的专业工具。
- 生成式AI更适合于开放性的、跨领域的、需要综合考量的研究问题;而量化模型则更适合于有明确定义、需要精确结果的特定问题。前者能够提供创新性的见解和建议,后者则能提供可重复验证的精确结果。
- 在与研究者的关系上,生成式AI更像是一个理解研究者意图的伙伴,可以成为研究主体的一部分;而量化模型更像是一个执行特定任务的工具,保持着与研究者的明确边界。
五、结论:互补优势与未来发展
生成式人工智能与量化模型研究在科学研究中扮演着不同但互补的角色。生成式AI通过其全局思维和意图理解能力,为研究提供了广泛而深入的支持;量化模型则通过其精确的数学方法和算法,为特定问题提供了可靠的解决方案。
未来,两种方法的融合与协作将为科学研究带来更大的价值。生成式AI可以帮助研究者确定研究方向、设计研究方案、解释研究结果;而量化模型则可以在特定环节提供精确的数值分析和优化。这种融合将使科学研究更加高效、全面和深入。
随着技术的不断发展,特别是智能体技术的应用,生成式AI将进一步提升其作为研究参与者的能力,成为研究主体更加重要的一部分。同时,量化模型也将通过新的算法和技术,提高其精确性和适用范围。这种共同发展将为科学研究提供更加强大的支持,推动科学的进步和创新。
总而言之,生成式人工智能和量化模型研究虽然在本质和方法上有所不同,但都为科学研究提供了重要支持。理解和利用它们的互补优势,将帮助研究者更好地应对当前和未来的科学挑战,实现更加卓越的研究成果。

留下评论